铜仁市中医医院进修人员管理制度 (第三次修订)
发布时间:2025-01-24 本文来源:
为进一步加强进修人员的管理,提高医疗质量,更好服务基层,培养医疗人才,保障医疗安全,特修订本制度:
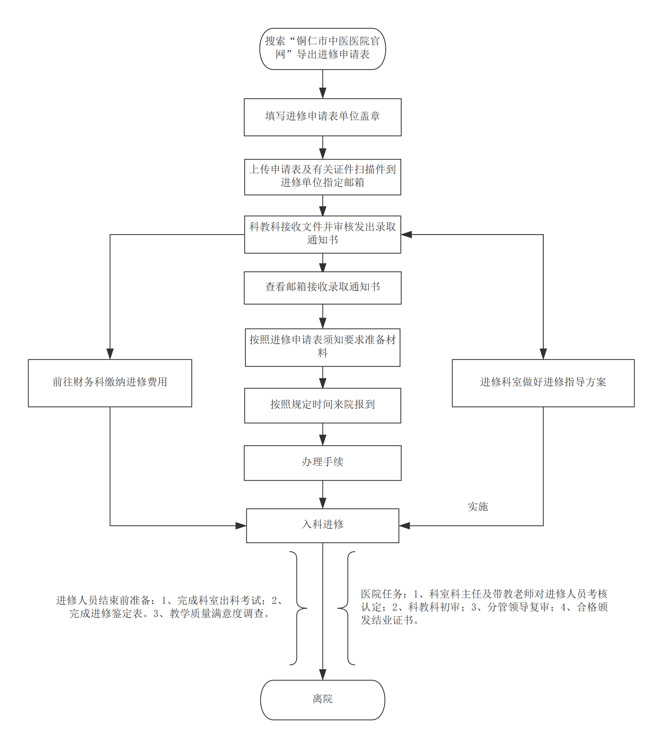
1.全院进修人员管理由科教科负责,按规定程序开展工作(详见附件1)。医、技进修人员教育由科教科组织实施,护理进修人员教育由护理部组织实施,严禁临床、医技科室自行接收进修人员。
2.我院接收医疗机构的进修人员需具有大专及以上国家认可学历,有一定的临床经验,其进修时间一般不得少于6个月。
3.申请来院进修的人员需填写“铜仁市中医医院进修申请表”(详见附件2),并加盖单位公章后,将证书扫描件一并报铜仁市中医医院科教科审核,科教科根据年度进修教育计划、各科室技术情况以及实际接收能力,对进修申请人员进行综合评价,评价合格的经分管领导审批后,发出“铜仁市中医医院进修人员录取通知书”(以下简称通知书)(详见附件3)。
4.进修人员接到通知书后,应在通知书规定时间内,持通知书到铜仁市中医医院科教科报到,并办理相关手续,未按期报到的视同放弃。
5.接收进修人员的科室应制定详细的进修指导方案报送科教科。
6.进修人员应严格遵守医院各项规章制度,不得自行调换进修科室,不得中途退学,不得随意延长学习时间,若遇特殊情况须调科室者经提出书面申请,由科教科审批同意后方可进行调科。进修期间执行请假制度,请假三天之内者,书面请假,科主任签字同意,科教科备案;超过三天以上者,所在科室主任同意,同时需提供所在单位证明,交科教科备案。服从医院和科室的管理,参加各项活动,按规定参加病房、门诊和急诊值班。进修人员不具有临床处方权。
7.进修人员结业后,由本人填写“铜仁市中医医院进修鉴定表”(详见附件4),进修所在科室带教老师作出鉴定评语,交科教科审核,经分管领导审批后加盖公章,并发放结业证书。
8.按规定交纳费用,300元/人/月(医联体医院及对口帮扶医院、社区免交进修费),报到时一次交清,经医务部批准延长者须补交费用。
9.本制度自印发当日起执行,(铜中医发〔2024〕8号)同时废止。
10.本制度由科教科负责解释。
附件1:进修流程图

